近日,一則「女子感染新冠亂吃藥致肝衰竭」的消息,引發廣泛熱議。

據媒體報導,河南平頂山一名40歲女子,感染新冠後恐慌,只要一出現發燒症狀就吃藥,結果因不遵照醫囑盲目吃藥退燒,導致全身皮膚黃染,肝臟衰竭,被緊急轉院到鄭州一醫院ICU搶救。
12月16日,復旦大學附屬華山醫院發布科普文章,文中指出,不少人對感冒用藥的認知存在不容忽視的誤區,亟需科學的用藥指導來幫助民眾們合理用藥。居家治療,有哪些用藥注意事項?看重點↓↓↓
看著一籮筐的「感冒藥」,該怎麼選?
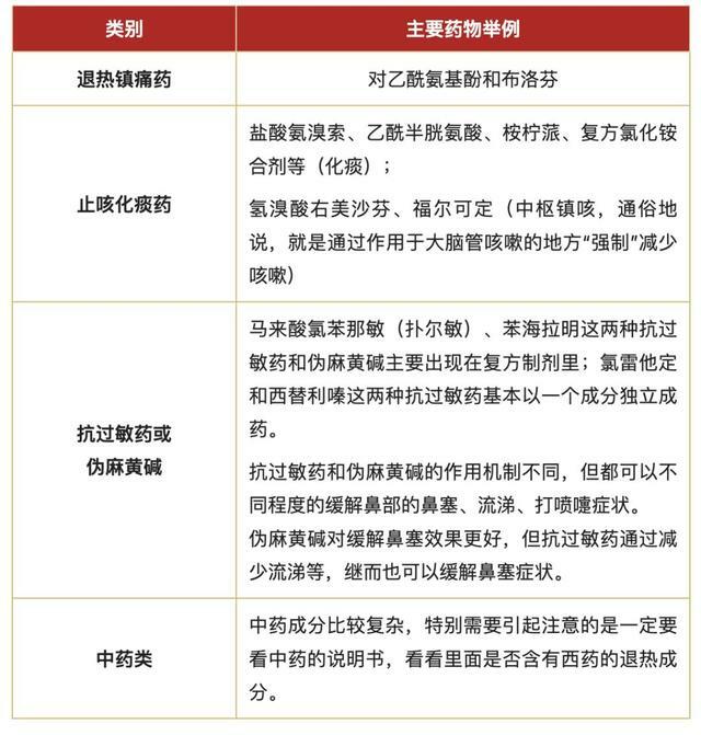
感冒藥是一個統稱,為了便於理解,大致分為以下幾大類:
知道了感冒藥分幾大類,那我們把常見的感冒藥說明書的成分都「對號入座」:

1. 感冒藥不能消滅病毒
感冒藥只是可以緩解感冒時候出現的各種不適症狀,讓人體舒服一點,也就是我們平時說的「對症治療」。
2. 如果症狀較輕,可以不吃感冒藥
「吃了總比沒吃強」是一個用藥誤區。另外,也不需要規律性用藥,只在必要時用藥。比如,不發熱或低熱時不需要服用退熱藥。
感冒藥要吃幾種?
1. 複方感冒藥和其他藥物同服要注意
感冒藥有單方也有複方。複方藥物中通常包括幾類「感冒藥」,因此,切忌不要再重複使用其他同類藥品,同一類藥物只吃一種就可以了。
比如以常見感冒藥「*諾」為例,其中已經包含「對乙醯氨基酚、鹽酸偽麻黃鹼、氫溴酸右美沙芬、馬來酸氯苯那敏」,退熱、鎮咳、緩解鼻部症狀的藥物都有了,只是沒有化痰藥物。如果有化痰需求,只需要再加化痰藥就足夠了。
2. 不發熱別吃含退熱成分的複方感冒藥
比如鼻部症狀就可以選用西替利嗪、氯雷他定或馬來酸氯苯那敏。馬來酸氯苯那敏為次選,因為氯苯那敏是比較老的一代抗過敏藥,副作用相對多,有些人群可能不適宜。再比如咳嗽咳痰,就可以單獨使用一些止咳化痰藥。
中藥和西藥可以一起吃嗎?
1. 不要以為是中藥,就默認與西藥不衝突
中藥通常為複方,特別需要注意的是,有些中藥複方中也含有西藥的退熱藥成分。比如對乙醯氨基酚,像維C銀翹片、銀菊解毒丸、感冒寧膠囊等中成藥,均含有對乙醯氨基酚。
所以,一定要看說明書中的藥物成分之後再服用。不可與西藥退熱藥一起同服。
2. 中藥也不是「多多益善」,勿多種同服
不同的中藥之前成分或功效也可能有重複現象,因此,不要盲目認為多服幾種就可以多一樣抗病武器。其實,這麼多所謂的武器有時只會帶來更多的副作用,比如傷脾胃,損肝腎等。
各類藥物的用藥提醒
對乙醯氨基酚
過量使用可引起嚴重肝損傷、甚至致命。
2020年3月3日,國家藥品監督管理局發布《關於修訂對乙醯氨基酚常釋及緩釋製劑說明書的公告》,建議對乙醯氨基酚口服一日最大量不超過2克。若正常人一次服用6~10克,即可引起大範圍肝組織壞死,甚至肝功能衰竭。因此,應嚴格按照說明書的劑量和服藥時間間隔服用。切忌追求溫度回歸正常,而隨意短間隔或加大劑量服藥。
發熱是人體在與病毒做鬥爭,一般人群如果發燒溫度不超過38.5℃,並且身體沒有特別不適,並不建議服用退熱藥。
布洛芬
少數病人服藥會出現胃腸道不適症狀。活動性或既往有消化性潰瘍史,胃腸道出血或穿孔的患者禁用。
對乙醯氨基酚和布洛芬
兩種藥物切忌同時服用,可以交替服用。
兩種藥物退熱效果相似,但單次劑量對乙醯氨基酚起效更快,而布洛芬退熱作用相對較強,降溫維持時間相對較長。
多種複方感冒藥(包括中藥複方)中都含有對乙醯氨基酚,這點須特別注意。
偽麻黃鹼
嚴重的高血壓、冠心病禁用。甲亢、糖尿病、缺血性心臟病、青光眼、前列腺肥大患者慎用含有偽麻黃鹼成分的感冒藥。
馬來酸氯苯那敏
膀胱頸梗阻、幽門十二指腸梗阻、甲狀腺功能亢進、青光眼、消化性潰瘍、高血壓和前列腺肥大者慎用。
氫溴酸右美沙芬/福爾可定
對於痰多的患者,容易導致痰咳不出,加重感染,嚴重者可能出現窒息,因此要化痰為先,不要只服用鎮咳藥。
特殊時期,居家用藥安全提示






湖北日報客戶端,關注湖北及天下大事,不僅為用戶推送權威的政策解讀、新鮮的熱點資訊、實用的便民信息,還推出了掌上讀報、報料、學習、在線互動等系列特色功能。


















