近日,話題#全國都在咽喉炎嗎# #為什麼會出現集體咽喉炎#登上熱搜,引發廣泛關注和討論。
網友紛紛表示:「嗓子干、喉嚨疼」「身邊咳嗽聲不斷」......





對此,多家醫院感染科專家表示,近期發熱門診就診人數有所上升,患者主要是兒童和年輕人,以新冠、流感、普通感冒和肺炎支原體感染等呼吸道感染疾病為主,絕大部分症狀較輕。
首都醫科大學附屬北京朝陽醫院感染科副主任醫師於曉敏解釋,出現這些情況跟多種因素有關。比如9月份開學後,大、中、小學生回到學校,人員比較集中,室內活動增加了呼吸道病毒、支原體等的傳播機會。在一些會議、活動等環境中,人員聚集也會增加患病的可能。再加上最近天氣轉涼、氣候乾燥,呼吸道黏膜防禦功能下降,也容易讓病毒有可乘之機。
咽喉疼是怎麼回事?如何緩解?
咽喉炎是一種常見的咽喉部疾病,70%~80%的咽喉炎由病毒引起,如流感、新冠病毒感染、EB病毒感染等,都是比較常見造成咽痛的原因。
除了病毒,咽喉炎還會由細菌感染、粉塵或煙霧等刺激,以及過敏性鼻炎、胃食管反流病等引發。
咽喉疼痛可以這樣緩解:
喝金銀花水 。無論是感冒還是咽炎導致的嗓子疼,泡點金銀花水,能起到清熱解毒的作用。
高滲鹽水漱口 。用濃度達到3%-5%的高滲鹽水漱口可有效緩解咽痛。將5-6克食鹽加入250毫升溫開水中,待充分溶解後漱口,可以緩解劇烈咽痛,加速康復過程。
吃潤喉糖 。病毒一般通過鼻腔或喉嚨進入體內,含潤喉糖時,口腔會分泌更多唾液,從而抑制喉嚨中的微生物。
適當多喝水 。飲水有助於緩解咽痛,同時能讓咽部黏膜保持濕潤,在一定程度上稀釋痰液,利於黏稠痰液的排出。
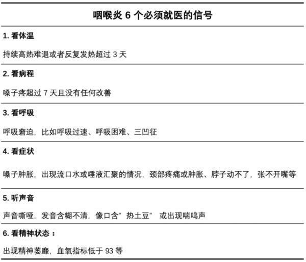
這6種情況要及時就醫
重度咽喉炎比較罕見,有氣道梗阻風險,嚴重時可危及生命。
當出現以下6種情況時,需要及時就醫:
專家提示如何防護
南方醫科大學南方醫院疑難感染診療中心主任彭劼表示,中秋國慶假期馬上到了,建議公眾在乘坐公共運輸工具或前往人群密集場所時,要科學佩戴口罩;保持良好的個人衛生習慣,經常開窗通風,科學鍛鍊身體,提高機體免疫力。
針對流感病毒患者,廣州市第一人民醫院感染科主任趙祝香建議,確診後要儘早服用抗病毒藥物。此外,公眾最好在流感高發季節到來前接種疫苗,以獲得最佳保護效果。
來源: 北京青年報


















